事项名称:卫星电视广播地面接收设施安装服务许可
  • 办事指南
  • 事项名称

    卫星电视广播地面接收设施安装服务许可

    设定依据

        1997年8月11日国务院令第228号公布,自1997年9月1日起施行的《广播电视管理条例》第二十六条:安装和使用卫星广播电视地面接收设施,应当按照国家有关规定向省、自治区、直辖市人民政府广播电视行政部门申领许可证。
        1993年10月5日国务院令第129号公布,自1993年10月5日起施行的《卫星电视广播地面接收设施管理规定》第三条:国家对卫星地面接收设施的生产、进口、销售、安装和使用实行许可制度。
        2015年8月28日发布的《国家新闻出版广电总局令》(第3号)。
       《卫星电视广播地面接收设施安装服务暂行办法》(广电总局令第60号)第七条:设立卫星地面接收设施安装服务机构,应当根据拟申请服务区的范围,向所在地县级以上人民政府广播影视行政部门提出申请,经逐级审核后报省、自治区、直辖市以上人民政府广播影视行政部门审批。第八条:卫星地面接收设施安装服务机构应当按照《卫星地面接收设施安装服务许可证》载明的业务类别、服务区等事项从事卫星地面接收设施安装服务活动。

    申请条件

    根据《广播电视管理条例》和《卫星电视广播地面接收设施安装服务暂行办法》第五条规定,申请设立的卫星地面接收设施安装服务机构,应当具备以下条件:

    (一)具有独立法人资格,其中企业法人应当是国有企业或者国有控股企业。

    (二)有符合国家法律、法规规定的机构名称、组织机构和章程,有健全的管理制度和安全保障措施。

    (三)有与其业务活动相适应的专业人员、设备和营业场所。

    (四)有明确的服务区,有可行的服务方案及必要的服务资源。

    (五)法定代表人、主要出资者和经营者在申请之日前三年内,未因违反国家卫星地面接收设施管理的规定而被有关主管部门给予两次以上行政处罚的。

    (六)符合当地广播电视覆盖规划及建设安排。

    办理材料

    根据《卫星电视广播地面接收设施安装服务暂行办法》第六条规定,申请卫星地面接收设施安装服务许可证应当提交以下材料:
    (一)申请报告(说明单位情况、拟申请服务区范围)。
    (二)《卫星地面接收设施安装服务许可证》申请表。
    (三)主要工程技术人员名单和证明资料(身份证、简历、专业资格证明)。
    (四)法人代表、主要经营者的身份证明和简历及主要出资单位有关证明材料。
    (五)设备、营业场所证明。
    以上材料一式三份。

    办理地址

    江南区壮锦大道19号江南区政务服务中心文体局窗口

    办理时间

    周一到周五上午900-1200,下午200-500

    联系电话

    0771-4887978

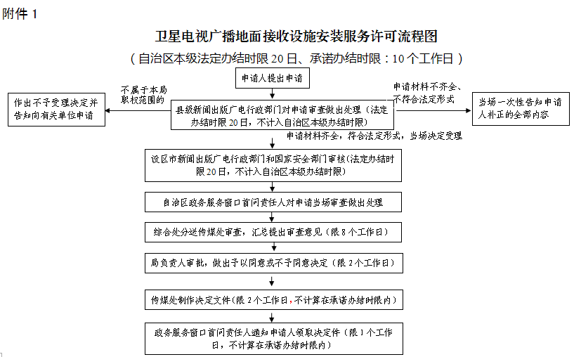
    办理流程

        

     

     

     

    附件2

     

    卫星地面接收设施安装服务

    许可证申请表

     

     

     

     

     

    申请单位:  (盖章)    

     

    填表日期:

     

     

     

     

     

     

    广西壮族自治区新闻出版广电局制

     


    机构名称

    (附企事业单位执照或工商行政部门企业名称核准件)

    营业地址

     

    (附场地证明;如营业地址与注册住所分离,应分别注明)

     

     

    经济

    类型

    □事业单位;□国有企业;□国有控股企业;

    □其他(请简要说明):

    拟申请

    服务区

    □全区范围;                             □非特定用户;

    □地(市)、县(市、区)级行政区域范围    □特定用户;

    (注明市、县):             ;(注明用户):             

    拟申请

    业务类别

    □卫星地面接收设施安装施工;

    □卫星地面接收设施售后服务维修;

    法定代表人

     

    性别

     

    座机

     

    职务名称

     

    出生年月日

     

    手机

     

    国籍/籍贯

     

    身份证号

     

    传真

     

    简历

    (含时段、曾驻任机构及职务、专业技能,附身份证复印件)

     

     

     

    主要经营者

     

    性别

     

    座机

     

    职务名称

     

    出生年月日

     

    手机

     

    国籍/籍贯

     

    身份证号

     

    传真

     

    简历

    (含时段、曾驻任机构及职务、专业技能,附身份证复印件)

     

     

     

    填报机构保证:上表内容真实、有效、合法。主要经营者签字:填报机构盖章(日期)

    主要出资者

    出资方名称

    注册地/国籍籍贯

    出资额(万元)

    所占股份额(%

    合计

     

     

    100%

     

     

     

     

    上级主管单位及股东结构图

     

     

     

    工作人员

    总计:     人,其中初级以上职称专业人员:     人。

    主要专业人员

    主要责任岗位

    姓名

    职务名称

    职称或资质

    专业工作及培训情

    管理总监

     

     

     

     

    节目管理负责人

     

     

     

     

    设施管理负责人

     

     

     

     

    用户管理负责人

     

     

     

     

    工程技术负责人

     

     

     

     

    主要管理制度

     

     

    (附:机构章程、主要管理制度和安全保障措施说明)

    申办

     

    承诺

    我单位保证各项填报内容真实、有效、合法,符合国家有关政策、法规、规章及规定,如变更将按规定办理;承诺将严格遵守法定规范,提供安全、优质、稳定、便捷的卫星地面接收设施安装服务,自觉接受并服从行业主管部门的监督管理。

     

     

    法定代表人(签字):                     (机构公章)

    主要经营者(签字):                           

    联络人(管理总监)

     

    座机

     

    手机

     

    填报机构保证:上表内容真实、有效、合法。主要经营者签字:填报机构盖章(日期)

    省、自治区、直辖市人民政府新闻出版广播影视行政部门或所属主管部门审核意见

    依据《卫星电视广播地面接收设施安装服务暂行办法》等规定,我局于

               日收到申请单位提出的申请材料,经审查,确定其符合有关规定并真实、有效、合法,决定予以受理;经审核,同意按规定程序报请审批。

     

     

    负责人(签字):                  管理部门(盖章)

          

    批复文号

     

    许可证编号

     

    有效期限

               日至            

    发证日期

     

    经手人

     

    领证人

    (非主要经营者领证需提供委托书)

    签名/日期

    就职机构

    座机/手机

     

     

     

    备注

     

     

     

     

     

     

    填表

    注意事项

    1.本表是管理部门进行审批的重要依据,各项内容均需如实填写,不得留空,所附材料每页均应由主要经营者签名并加盖机构公章,保证其内容真实、有效、合法。

    2.本表“主要出资者”一栏中,请填写出资方及其股份比例,事业/企业法人应注明登记注册地,自然人应注明国籍籍贯,并提供相应机构证照复印件或身份证明复印件。

    3.本表一式两份,一份市、县广电行政部门留存,一份报自治区广电行政部门。

    4.如对有关项目含义存有疑问,请向本地广播影视行政部门咨询。

     

返回上一级→